Chinese Journal of Applied Chemistry ›› 2026, Vol. 43 ›› Issue (2): 249-258.DOI: 10.19894/j.issn.1000-0518.250050
• Full Papers • Previous Articles Next Articles
Hong-Fu ZHAO1(
), Yu-Xuan BU2, Xiao-Jun LYU1, Qing-Bo ZHAO1, Hong-Hong WANG2, Kai-Hua SHEN2, Quan-Bao SHI1
Received:2025-02-08
Accepted:2025-11-06
Published:2026-02-01
Online:2026-03-06
Contact:
Hong-Fu ZHAO
About author:1076753959@qq.comSupported by:CLC Number:
Hong-Fu ZHAO, Yu-Xuan BU, Xiao-Jun LYU, Qing-Bo ZHAO, Hong-Hong WANG, Kai-Hua SHEN, Quan-Bao SHI. Optimization of Atmospheric Pressure Continuous Distillation Process of Isoprene Latex[J]. Chinese Journal of Applied Chemistry, 2026, 43(2): 249-258.
Add to citation manager EndNote|Ris|BibTeX
URL: http://yyhx.ciac.jl.cn/EN/10.19894/j.issn.1000-0518.250050
| Distillation temperature/℃ | Distillation duration/h | Solvent removal rate/% | Gel loss/% | Phenomenon |
|---|---|---|---|---|
| 68~74 | 12.5 | 92.7 | 18.8 | Unremovable foam |
| 68~72 | 14.0 | 95.5 | 20.1 | Unremovable foam |
| 69~73 | 13.2 | 94.6 | 18.5 | Unremovable foam |
| 68~72 | 12.8 | 90.8 | 19.7 | Unremovable foam |
| 68~73 | 13.7 | 93.7 | 19.3 | Unremovable foam |
Table 1 The process of eliminating solvents from polyisoprene latex with batch distillation
| Distillation temperature/℃ | Distillation duration/h | Solvent removal rate/% | Gel loss/% | Phenomenon |
|---|---|---|---|---|
| 68~74 | 12.5 | 92.7 | 18.8 | Unremovable foam |
| 68~72 | 14.0 | 95.5 | 20.1 | Unremovable foam |
| 69~73 | 13.2 | 94.6 | 18.5 | Unremovable foam |
| 68~72 | 12.8 | 90.8 | 19.7 | Unremovable foam |
| 68~73 | 13.7 | 93.7 | 19.3 | Unremovable foam |
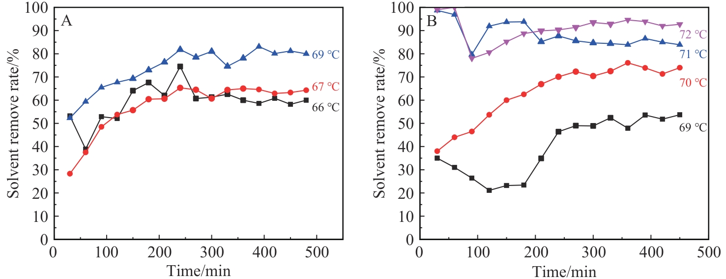
| Distillation temperature/℃ | Distillation duration/h | Solvent removal rate/% | Gel loss/% | Phenomenon |
|---|---|---|---|---|
| 66 | 8.5~9.0 | 55~60 | 0.34 | Less foam, evanescent, calm state |
| 67 | 8.5~9.0 | 60~65 | 0.49 | Less foam, evanescent, calm state |
| 69 | 8.5~9.0 | 75~80 | 0.46 | Less foam, evanescent, calm state |
| 69 | 7.0~7.5 | 50~55 | 0.48 | Less foam, evanescent, calm state |
| 70 | 7.0~7.5 | 70~75 | 0.50 | More foam, fleeting, calm state |
| 71 | 7.0~7.5 | 80~85 | 0.60 | More foam, fleeting, calm state |
| 72 | 7.0~7.5 | 90~95 | 0.60 | More foam, fleeting, calm state |
Table 2 Status of the primary distillation vessel in continuous solvent remova
| Distillation temperature/℃ | Distillation duration/h | Solvent removal rate/% | Gel loss/% | Phenomenon |
|---|---|---|---|---|
| 66 | 8.5~9.0 | 55~60 | 0.34 | Less foam, evanescent, calm state |
| 67 | 8.5~9.0 | 60~65 | 0.49 | Less foam, evanescent, calm state |
| 69 | 8.5~9.0 | 75~80 | 0.46 | Less foam, evanescent, calm state |
| 69 | 7.0~7.5 | 50~55 | 0.48 | Less foam, evanescent, calm state |
| 70 | 7.0~7.5 | 70~75 | 0.50 | More foam, fleeting, calm state |
| 71 | 7.0~7.5 | 80~85 | 0.60 | More foam, fleeting, calm state |
| 72 | 7.0~7.5 | 90~95 | 0.60 | More foam, fleeting, calm state |
| Distillation temperature/℃ | Distillation duration/h | Solvent removal rate/% | Gel loss/% | Phenomenon |
|---|---|---|---|---|
| 76 | 4.0~4.5 | 15~25 | 0.92 | Less foam, calm state |
| 78 | 4.0~4.5 | 25~35 | 0.90 | Foam increases |
| 80 | 4.0~4.5 | - | 3.36 | A large amount of foam |
Table 3 Status of the secondary distillation vessel in continuous solvent remova
| Distillation temperature/℃ | Distillation duration/h | Solvent removal rate/% | Gel loss/% | Phenomenon |
|---|---|---|---|---|
| 76 | 4.0~4.5 | 15~25 | 0.92 | Less foam, calm state |
| 78 | 4.0~4.5 | 25~35 | 0.90 | Foam increases |
| 80 | 4.0~4.5 | - | 3.36 | A large amount of foam |
| Distillation temperature/℃ | Distillation duration/h | Solvent removal rate/% | Gel loss/% | Phenomenon |
|---|---|---|---|---|
| 71 | 7.0~7.5 | 85~90 | 0.24 | Less foam, calm state |
| 71 | 6.0~6.5 | 65~70 | 0.37 | Less foam, calm state |
| 71 | 5.5~6.0 | 60~65 | 0.37 | Less foam, calm state |
| 74 | 5.5 | 70~75 | 0.49 | Foam increases |
| 74 | 5.0 | 70 | 0.50 | Foam increases |
Table 4 Impact of average residence time on solvent stripping efficiency in the primary continuous distillation vessel
| Distillation temperature/℃ | Distillation duration/h | Solvent removal rate/% | Gel loss/% | Phenomenon |
|---|---|---|---|---|
| 71 | 7.0~7.5 | 85~90 | 0.24 | Less foam, calm state |
| 71 | 6.0~6.5 | 65~70 | 0.37 | Less foam, calm state |
| 71 | 5.5~6.0 | 60~65 | 0.37 | Less foam, calm state |
| 74 | 5.5 | 70~75 | 0.49 | Foam increases |
| 74 | 5.0 | 70 | 0.50 | Foam increases |
| Distillation temperature/℃ | Distillation duration/h | Solvent removal rate/% | Gel loss/% | Phenomenon |
|---|---|---|---|---|
| 76 | 8.0 | 40~45 | 0.92 | Less foam, calm state |
| 76 | 4.5 | 15~25 | 0.68 | Less foam, calm state |
| 76 | 3.0 | 20~25 | 0.98 | Less foam, calm state |
| 78 | 4.5 | 25~30 | 0.90 | Foam increases |
| 78 | 3.0 | 25~35 | 0.95 | Foam increases |
| 78 | 2.5 | 30~40 | 2.24 | A large amount of foam |
Table 5 Impact of average residence time on solvent stripping efficiency in the secondary continuous distillation vessel
| Distillation temperature/℃ | Distillation duration/h | Solvent removal rate/% | Gel loss/% | Phenomenon |
|---|---|---|---|---|
| 76 | 8.0 | 40~45 | 0.92 | Less foam, calm state |
| 76 | 4.5 | 15~25 | 0.68 | Less foam, calm state |
| 76 | 3.0 | 20~25 | 0.98 | Less foam, calm state |
| 78 | 4.5 | 25~30 | 0.90 | Foam increases |
| 78 | 3.0 | 25~35 | 0.95 | Foam increases |
| 78 | 2.5 | 30~40 | 2.24 | A large amount of foam |
| Distillation temperature/℃ | Distillation duration/h | Solvent removal rate/% | Gel loss/% | Phenomenon |
|---|---|---|---|---|
| 76 | 4.2~4.5 | 15~25 | 0.68 | Less foam, calm state |
| 78 | 4.2~4.5 | 25~30 | 0.90 | Foam increases |
Table 6 Performance of stage-2 vessel in twin-series continuous distillation system
| Distillation temperature/℃ | Distillation duration/h | Solvent removal rate/% | Gel loss/% | Phenomenon |
|---|---|---|---|---|
| 76 | 4.2~4.5 | 15~25 | 0.68 | Less foam, calm state |
| 78 | 4.2~4.5 | 25~30 | 0.90 | Foam increases |
| Distillation temperature/℃ | Distillation duration/h | Solvent removal rate/% | Gel loss/% | Phenomenon |
|---|---|---|---|---|
| 76 | 3 | 15~25 | 0.98 | Less foam, calm state |
| 78 | 3 | 25~30 | 0.95 | Foam increases |
Table 7 Performance of stage-2 vessel in three-series continuous distillation syste
| Distillation temperature/℃ | Distillation duration/h | Solvent removal rate/% | Gel loss/% | Phenomenon |
|---|---|---|---|---|
| 76 | 3 | 15~25 | 0.98 | Less foam, calm state |
| 78 | 3 | 25~30 | 0.95 | Foam increases |
| Distillation temperature/℃ | Distillation duration/h | Solvent removal rate/% | Gel loss/% | Phenomenon |
|---|---|---|---|---|
| 78 | 2.5 | 35~45 | 2.24 | A large amount of foam |
| 80 | 2.5 | 25~35 | 3.36 | A large amount of foam |
Table 8 Performance of stage-2 vessel in four-series continuous distillation syste
| Distillation temperature/℃ | Distillation duration/h | Solvent removal rate/% | Gel loss/% | Phenomenon |
|---|---|---|---|---|
| 78 | 2.5 | 35~45 | 2.24 | A large amount of foam |
| 80 | 2.5 | 25~35 | 3.36 | A large amount of foam |
| [1] | 赵瑞, 刘琼玲, 樊翌明. 医护人员乳胶手套过敏的研究进展[J]. 中华护理教育, 2014, 11(3): 223-225. |
| ZHAO R, LIU Q L, FAN L M. Research progress on latex glove allergy among healthcare workers[J]. Chin J Nurs Educ, 2014, 11(3): 223-225. | |
| [2] | 吕小军, 赵卿波, 赵洪福, 等. 用稀土聚异戊二烯橡胶制备人造异戊胶乳的乳化体系及制备工艺[J]. 合成橡胶工业, 2025, 48(2): 92-96. |
| LV X J, ZHAO Q B, ZHAO H F, et a1. Emulsification system and preparation process of artificial isoprene rubber latex using rare earth polyisoprene rubber[J]. China Synth Rubber Ind, 2025, 48(2): 92-96. | |
| [3] | 朱永康. Cariflex公司计划在新加坡建设世界最大聚异戊二烯胶乳工厂[J]. 橡胶科技, 2022, 20(12): 618. |
| ZHU Y K. Cariflex Company plans to build the world's largest polyisoprene latex factory in Singapore[J]. Rubber Sci Technol, 2022, 20(12): 618. | |
| [4] | 王红红. 人造聚异戊二烯胶乳连续化工艺的调控研究[D]. 大连: 大连理工大学, 2024. |
| WANG H H. Study on the controllable preparation of artificial latex with polyisoprene rubber[D]. Dalian: Dalian University of Technology, 2024. | |
| [5] | MIRI S, POURPAK Z, ZARINARA A, et a1. Prevalence of type I allergy to natural rubber latex and type IV allergy to latex and rubber additives in operating room staff with glove-related symptoms[J]. Allergy Asthma Proc, 2007, 28(5): 557-563. |
| [6] | LEUNG R, HO A, CHAN J, et a1. Prevalence of latex allergy in hospital staff in Hong Kong[J]. Clin Exp Allerg, 1997, 27(2): 167-174. |
| [7] | A·W·范德瓦尔, M·松德尔曼, S·W·伯恩, 等. 科腾聚合物美国有限公司. 人造胶乳的制备办法: 中国, 200980126521.9[P], 2014-03-16. |
| VAN DER WAALS A W, SONDERMAN M, BOURNE S W, et al. Kraton Polymers USA, Inc. The method for preparing artificial latex: CN, 200980126521.9[P], 2014-03-16. | |
| [8] | 裴素明, 陶俊, 池水媛, 等. 聚异戊二烯胶乳及其应用现状[J]. 合成橡胶工业, 2014, 37(2): 150-153. |
| PEI S M, TAO J, CHI S Y, et al. Polyisoprene latex and its application status[J]. China Synth Rubber Ind, 2014, 37(2): 150-153. | |
| [9] | 李俊杰. 聚异戊二烯橡胶制备异戊胶乳的工艺研究[D]. 大连: 大连理工大学, 2018. |
| LI J J. Technical study on the preparation of IRL by IR[D]. Dalian: Dalian University of Technology, 2018. |
| [1] | Shu-Ming DAI, Jia-Yue LI, Yu CHENG, Kun-Yu ZHANG, Zhe MA, Zi-He ZHAO, Bin WANG. Preparation and Properties of Poly(L-lactide-p-dioxocyclohexanone) [J]. Chinese Journal of Applied Chemistry, 2025, 42(12): 1629-1635. |
| [2] | Qing-Hua SHANG, Meng-Yuan ZHANG, Hao-Tian ZHENG, Zheng ZHAO, Jiang-Tao LI, Yi-Long CHENG. Antibacterial Polymer Hydrogel Based on Cold Plasma-Activated Water for Infected Wound Regeneration [J]. Chinese Journal of Applied Chemistry, 2025, 42(11): 1461-1471. |
| [3] | Yu-Mei LUO, Yun ZHOU, Yi ZHOU, Ya-Fei SHAO. Preparation of Polyurea Aerogels and the Effect on Lightweight Composite Mortar [J]. Chinese Journal of Applied Chemistry, 2025, 42(2): 238-248. |
| [4] | Yu-Xuan LI, Yu-Hao ZHAO, Yu-Ze DAI, Min JIANG, Ying ZHANG, Guang-Yuan ZHOU. Preparation and Characterization of Poly(ethylene 2,5-furandicarboxylate)/TiO2 Nanoparticles/ Diatomaceous Earth Composites [J]. Chinese Journal of Applied Chemistry, 2023, 40(9): 1277-1287. |
| [5] | LIU Yong-Jun, HU Meng-Yun, WANG Han, LIU Xiao-Ling, SHENG Shou-Ri, HOU Hao-Qing. Synthesis of Heat-resistant and Transparent Poly(Ether Sulfone Ether Ketone Ketone) [J]. Chinese Journal of Applied Chemistry, 2021, 38(8): 933-937. |
| [6] | ZHOU Chao, SHENG Cheng-Ju, WEN Lin-Lin. Preparation of Imidazolium Salt-based Poly(ionic liquids) Antibacterial Agent and Its Application in Hydrogel Dressing [J]. Chinese Journal of Applied Chemistry, 2021, 38(1): 51-59. |
| [7] | JIA Xiangyu1,2, LIU Heng1,2, ZHANG Xuequan1*. Cis-1,4 Selective Polymerization of 1,3-Butadiene Catalyzed by Cobalt Complexes Bearing 2-(1-Aryliminomethylene)quinolines [J]. Chinese Journal of Applied Chemistry, 2014, 31(02): 147-152. |
| [8] | WANG Honghua1, GUAN Xinghua1, WANG Zhipeng1, ZHOU Guangyuan1,2*, LI Cunfeng2. Synthesis of Phenolphthalein Poly(ether ketone) with Epoxy Side Group and Its Self-Curing [J]. Chinese Journal of Applied Chemistry, 2013, 30(08): 974-976. |
| [9] | ZHAO Xin, LI Wei, LIU Shouxin*, LI Bin. Preparation of Spherical Micro-mesopore Hierarchical Carbon from Phenol-Formaldehyde via Soft Template Method [J]. Chinese Journal of Applied Chemistry, 2013, 30(04): 420-426. |
| [10] | TANG Yue1,2, DAI Quanquan2, ZHANG Xuequan1,2*. Polymerization of Butadiene by Using a Novel Fe Catalyst System [J]. Chinese Journal of Applied Chemistry, 2013, 30(01): 11-15. |
| [11] | TIAN Lin1, BI Jifu2, WU Guangfeng1*, ZHANG Xuequan2*. Studies on Butadiene Polymerization by Using Neodymium Chloride Ethylene Glycol Dimethyl Ether Complex as Catalyst [J]. Chinese Journal of Applied Chemistry, 2013, 30(01): 16-21. |
| [12] | ZU Yanhua1, JIANG Pengbo1, SONG Shuang1, YU Shijun1, JIAN Xigao2, JIN Qifeng1*. Synthesis and Properties of Fluorine and Silicon Modified Polyurethane Self-assembly Films [J]. Chinese Journal of Applied Chemistry, 2012, 29(10): 1138-1142. |
| [13] | BAI Yungang, ZHANG Guibao*, LI Baixiang, LI Yuesheng. Acrylonitrile Polymerization Behavior in the Ethylene Carbonate [J]. Chinese Journal of Applied Chemistry, 2012, 29(09): 990-994. |
| [14] | WANG Qingling, HU Yingmo*, BIAN Jing. Synthesis and Characterization of Starch/Lactic Acid Graft Copolymer Catalyzed with Zinc Oxide [J]. Chinese Journal of Applied Chemistry, 2012, 29(03): 256-259. |
| [15] | CHEN Hao1, ZOU Qichao1*, YU Huan1, ZHANG Jinzhi2, CHAI Shigan2. Synthesis and Characterization of Size Controllable Cationic Polystyrene Nanoparticles [J]. Chinese Journal of Applied Chemistry, 2012, 29(01): 29-36. |
| Viewed | ||||||
|
Full text |
|
|||||
|
Abstract |
|
|||||